性爱直播

欢迎您访问性爱直播 网站!

  1. 性爱直播
  2. 性爱直播新闻
  3. 正文
点击显示栏目

性爱直播新闻

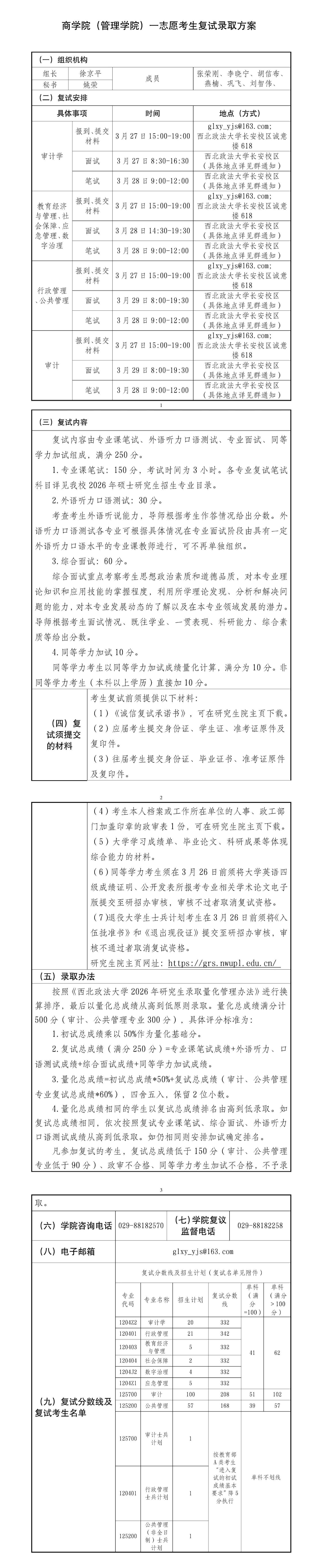
性爱直播 管理学院2026年硕士研究生复试工作方案(含复试名单)

  • 来源:性爱直播
  • 发布者:性爱直播 01
  • 浏览量:

注:请参加复试的考生根据自己的专业扫相应的二维码入复试群,以上二维码为参加此次一志愿复试的群码,不参加此次复试的考生不要进群,参加复试的考生请查阅以下各专业复试名单:


管理学院103士兵计划:


上一篇:只有一篇

下一篇:只有一篇